又到一年毕业季,为了推进“学社衔接”工作顺利开展,保证毕业生团员团籍关系的延续,依托“智慧团建”系统开展的团组织关系“线上转接”已经开始。亲爱的2023届资环安学院各位毕业生们,你们做好准备了吗?
01 转接类别
1、已落实学习、工作单位(含自主创业)的毕业学生团员:
由学院团委、学习或工作单位团组织或团员个人通过“智慧团建”系统申请将组织关系转至学习或工作单位团组织。直研至本校本院的本科生团员,即日起可操作转入湖南省南华大学研究生英国威廉希尔唯一官网2023级团支部。
注意:1)工作单位尚未建立团组织的,应转至其经常居住地或工作单位所在地乡镇、街道团组织。
2)乡镇、街道团组织确有接受困难的,可由县级团委建立“流动团员团支部”承担接收责任。
2、参军入伍(含涉密单位)的毕业学生团员:
由学院团委或团员本人在“智慧团建”系统上发起组织关系转接申请,省级团委审核通过后,该团员将进入特殊单位专属库集中进行管理。
注意:1)工作单位尚未建立团组织的,应转至其经常居住地或工作单位所在地乡镇、街道团组织。
2)乡镇、街道团组织确有接受困难的,可由县级团委建立“流动团员团支部”承担接收责任。
3、已毕业未升学或未落实就业去向的毕业学生团员:
应将组织关系转至居住地或户籍地所在乡镇、街道团组织(优先转至居住地)。
4、出国(境)学习生活的毕业学生团员:
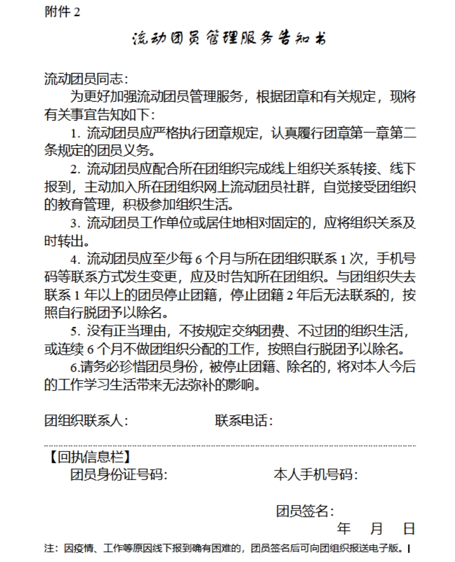
应优先将组织关系转至居住地或户籍地所在乡镇、街道团组织,如无法转接,再由出国(境)前所属学院团委保留其组织关系,在“智慧团建”系统中编入学院团委“流动团支部”集中进行管理,并填写好《流动团员管理服务告知书》(自行打印填写后将回执交到新二教学工室311王逸韵老师处)。
5、所往单位未使用“智慧团建”系统的情况:
如遇所转出团组织还未使用“智慧团建”系统,需补办团员证或开具介绍信的,参照第四项其他事项“团员证补办以及团组织关系介绍信开具方式”。
延迟毕业:
统一在“智慧团建”系统中编入学院团委“流动团支部”集中进行管理,填写好《流动团员管理服务告知书》(自行打印填写后将回执交到新二教学工室311王逸韵老师处),并联系负责人标记延毕时间。
负责人:组织部周萧萧(QQ:1784717399)
02 时间
(1)5月6日-6月24日,发起方可提出转接申请,“智慧团建”系统暂不作强制性处理,在接收方审核之前可随时撤销,接收方根据实际情况进行审核。各级团组织对接收到的各类转接申请完成审核操作,做到及时转出、尽快审批。
(2)7月1日前,团组织关系转接操作全部完成申请和保留手续;国内升学和工作的团员请在6月至8月内将团组织关系加强督促,催请新单位团组织完成接收。
03 转接操作
1、个人操作流程
第一步:
登录“智慧团建”系统。(”智慧团建“系统网址:https://zhtj.youth.cn/zhti/)用户名为本人身份证号,密码为自己设置的密码。如果忘记密码或密码错误,可以找本支部的管理员(团支书)发放密码重置验证码,然后在登录页面点击忘记密码完成相关操作。

第二步:
团员登录系统进入个人中心,点击左侧“关系转接”菜单。选择转出团支部、转出人姓名、转入组织是否属于北京/广东/福建、转出原因和转入组织等。提交申请,在转出组织和转入组织的管理员审批同意后,转接完成。

2、管理员操作流程
第一步:
管理员登陆“智慧团建”系统进入管理中心,点击“团员管理-组织关系转接”菜单,点击“办理转出”。

第二步:
选择转出团支部、转出人姓名、转入组织是否属于北京/广东/福建、转出原因和转入组织等。提交申请,在转入组织的管理员审批同意后,转接完成。

全团“智慧团建”微信小程序
第一步:
全团“智慧团建”微信小程序——“团中央智慧团建云平台”已经上线,各毕业生团员、团组织可以扫描下方二维码,登录“智慧团建”微信小程序,进行组织关系转接操作。

第二步:
登录“智慧团建”系统,用户名为本人身份证号,密码为自己设置的密码。如果忘记密码或密码错误,可以找本支部的管理员(团支书)发放密码重置验证码,然后在登陆页面点击忘记密码完成相关操作。

第三步:
团员登录系统进入个人中心,点击中间“关系转接”菜单。

第四步:
选择转出团支部、转出人姓名、转入组织是否属于北京/广东/福建、转出原因和转入组织等。提交申请,在转入组织的管理员审批同意后,转接完成。


直研至本校本院的本科生团员选择“申请转入组织”时,请通过路径“团湖南省委——南华大学研究生团委——英国威廉希尔唯一官网团委——2023级团支部。
04其他事项
1.团员证补办以及团组织关系介绍信开具方式:
团员组织关系转接应在“智慧团建”系统上完成。
转入组织有特殊要求、或转入团组织还未使用“智慧团建”系统,需要开具组织关系转接介绍信的团员,请先填写好团员转接模板至新二教学工室311盖章,再凭借学院出具的团员证明和智慧团建转出截图(需打印出来)至005值班室(求是园一栋一楼)处开介绍信。
需要补办团员证的团员请前往005值班室(求是园一栋一楼)办理。
(注意:1、请在工作时间前往,周末没有工作人员值班。
2、请各位团员及早联系转入团组织,如需介绍信及时去校团委处开,后续毕业放假将无人值班。
3、详情见《团委办事流程》)


(红湘校区团委楼201和005值班室各有一本)
2.流动团员管理服务告知书:

3.如何获取“学社衔接”附件包中的相关材料:
需要填写上述文件或转接过程中遇到其他问题可参考2023年“学社衔接”附件包,附件包可以点击链接链接:https://pan.baidu.com/s/1Q7BbIqkQiuAzvxgdGx_E0Q
提取码:d4ho
如有问题和困难请及时与学院团委联系沟通。
联系电话:0734-8281794
附件包列表:
《团员关系证明》
2.《流动团员管理服务告知书》
3.《“智慧团建”毕业生组织关系转接工作指引》
4.《“智慧团建”毕业生组织关系转接操作说明》
5.《团委办事流程》